研究背景
全球变暖在带来高温、干旱、野火、暴雨等环境问题的同时,也提高了人类面临的健康风险,如细菌抗生素抗性(antibiotic resistance)增强。后者被认为是新世纪人类健康的最大威胁之一。通常认为,抗生素的选择性压力是环境中细菌抗性得以广泛存在并稳定维持的主要原因。除此之外,以温度为主的理化因素也会影响细菌抗性的进化。有研究者发现平均气温每上升1 °C,耐碳青霉烯类肺炎克雷伯菌增加了1.14倍。然而,这种通过线性回归的大数据分析会受到多重因素的影响,包括抗生素用量、人口密度和经济发展水平等。因此,温度对于抗生素抗性进化的影响及其具体机制仍未清楚。目前的研究中发现温度可持续影响细菌的生理生化特征,如生长、胞内化学反应速率和基因转移频率等,进而影响细菌的生存、传播和感染。有研究发现,大肠杆菌(Escherichia coli,E. coli)和金黄色葡萄球菌在不同温度下对各种抗生素的敏感性不同。例如,适应高温的E. coli对磺胺类和硝基呋喃类抗生素的抗性增加,也能获得利福平抗性。但对于在抗生素选择压力与温度升高的胁迫共存时,细菌抗生素抗性的演化及其机理,目前还没有明确的答案;而这一场景在气候变化大背景下是广泛存在的。因此,本研究在温度(22 - 42 °C的五个不同温度)与抗生素暴露共同作用下,探讨野生型E. coli抗性演化规律。以抗性进化过程中细菌活性的变化为出发点,考察在不同温度中进化后E. coli的生理特征,并通过基因表达和抗生素作用靶点基因突变的差异,探究温度对E. coli抗性的影响。这一工作已发表在Environmental Science and Ecotechnology。

第一作者:赵文雅
通讯作者:于鑫 教授
通讯单位:厦门大学环境与生态学院
论文DOI:https://doi.org/10.1016/j.ese.2024.100475
成果介绍
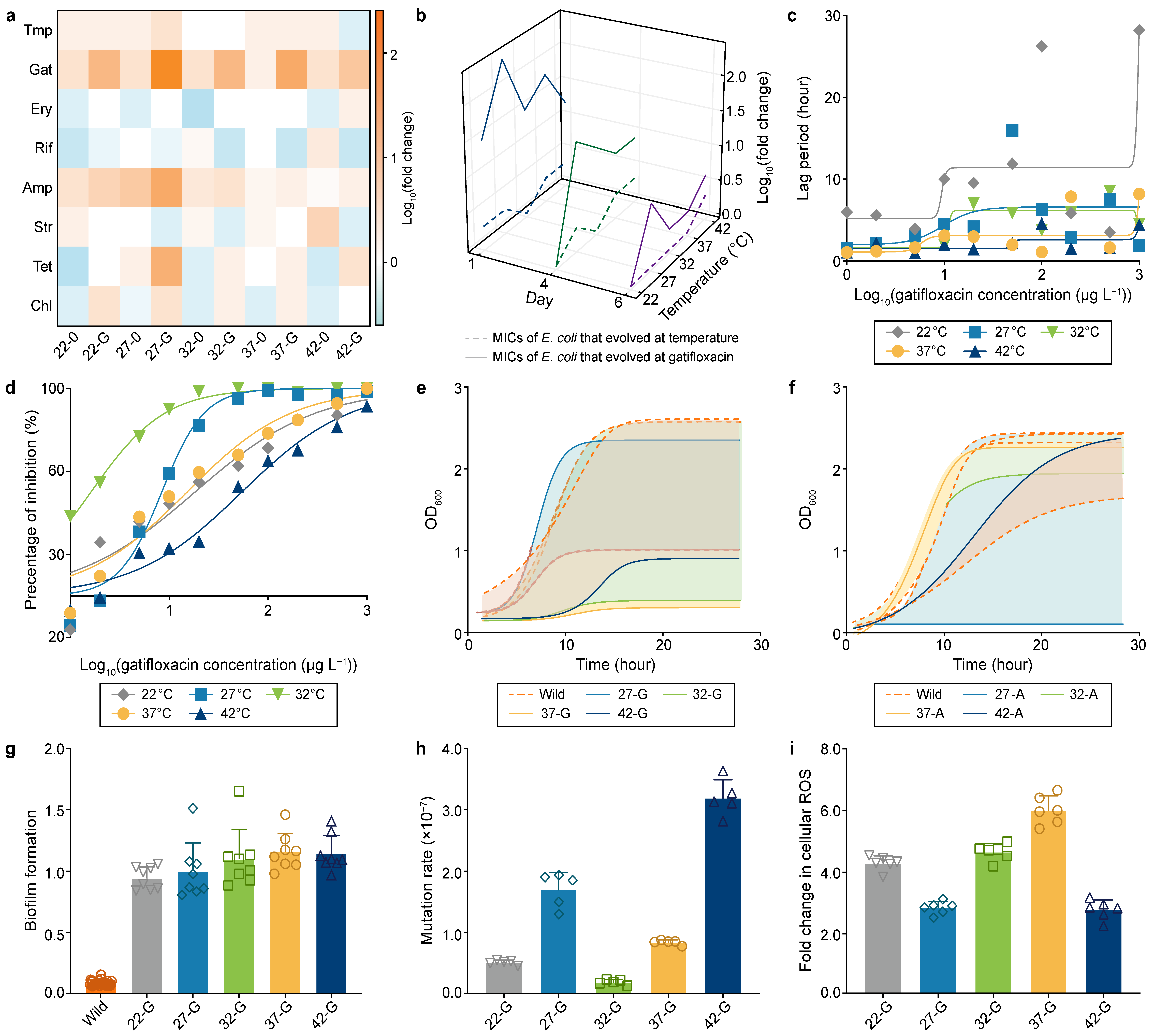
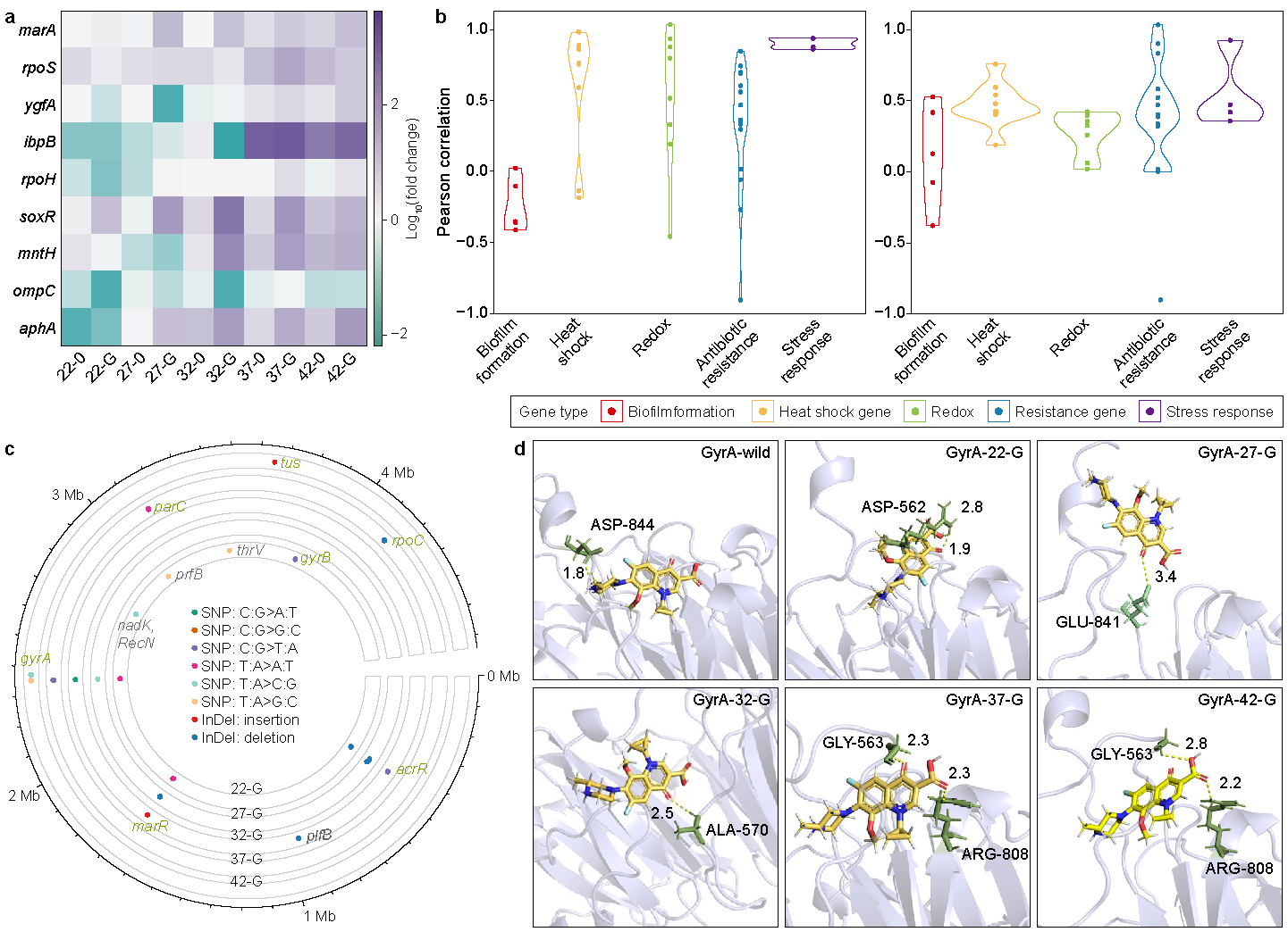
本研究通过长期(约2000代)的控温试验探究加替沙星浓度递增过程中(1 µg L−1 – 1000 µg L−1)抗生素抗性的演化。42 °C时,抗生素对大肠杆菌的生长抑制作用减弱。27˚C中抗性迅速发展,其MICs增加了256倍,而且拥有较低的适应度代价。温度不仅影响了大肠杆菌对加替沙星的生长响应,而且调控基因的转录水平,如全局转录调控因子marA和ygfA,以及热休克基因ibpB。靶位点基因gyrA, gyrB以及parC的突变是获得加替沙星抗性的主要来源。gyrA基因不同位点的突变如Asp87Gly和Val335Glu会带来不同的抗性水平。我们的研究结果表明,温度本身对抗性发生和发展不是简单的正相关或者线形关系。在全球变暖的背景下,未来更应警惕温度上升和抗生素抗性的联合作用。

图1 大肠杆菌在不同温度下抗生素暴露后的抗性和表型变化。a. 与野生型E. coli相比,在不同温度有、无加替沙星中进化后菌株对8种抗生素MICs的倍数变化。b. 37 °C无抗生素的情况下进化后菌株MICs随天数的变化,表明在不同温度有加替沙星(实线)和无加替沙星(虚线)中进化的E. coli的抗性遗传性。c. E. coli在不同温度加替沙星进化过程中延迟期时间的变化。d. E. coli在不同温度加替沙星进化过程中抑制率的变化。e和f表示进化菌株在不同抗生素下与野生型菌株相比的适应性代价:e. 在加替沙星和不同温度处理下进化的菌株,f. 在氨苄西林和不同温度处理下进化的菌株。g. E. coli在不同温度加替沙星中进化后的生物被膜形成能力。h. E. coli在不同温度加替沙星中进化后的突变率。i. E. coli在不同温度加替沙星中进化后的胞内ROS含量。Tmp:甲氧苄啶;Gat:加替沙星;Ery:红霉素;Rif:利福平;Amp:氨苄青霉素;Str:链霉素;Tet:四环素;Chl:氯霉素。缩写由不同温度处理下进化的菌株组成:数字代表进化过程中的温度,“G”和“0”和分别表示在有、无加替沙星中进化的E. coli。如27-G代表在27 °C有加替沙星中进化后的菌株;27-0代表近在27 °C中进化后的菌株。

图2 a. 大肠杆菌进化后部分基因的表达水平发生了变化。以16S r RNA基因为参照。b. 在有(G)或无(0)加替沙星处理的情况下,温度的升高与几种基因表达水平的上调有关;c. 全基因组测序揭示了进化后E. coli基因组发生的有效遗传变异。外圈代表参考基因组的大小。不同颜色的圆点代表基因组响应位点的变异类型:绿色表示该基因为已确认的抗生素抗性突变,灰色表示尚未确定。d. 野生型和进化后菌株的GyrA与抗生素加替沙星的分子对接模型。突变株是在不同温度和加替沙星中进化而来的菌株。

